Задачник [1] стр. 98
Содержимое поста адресовано учащимся 8 класса СУНЦ ЮФО в рамках олимпиадной подготовки.
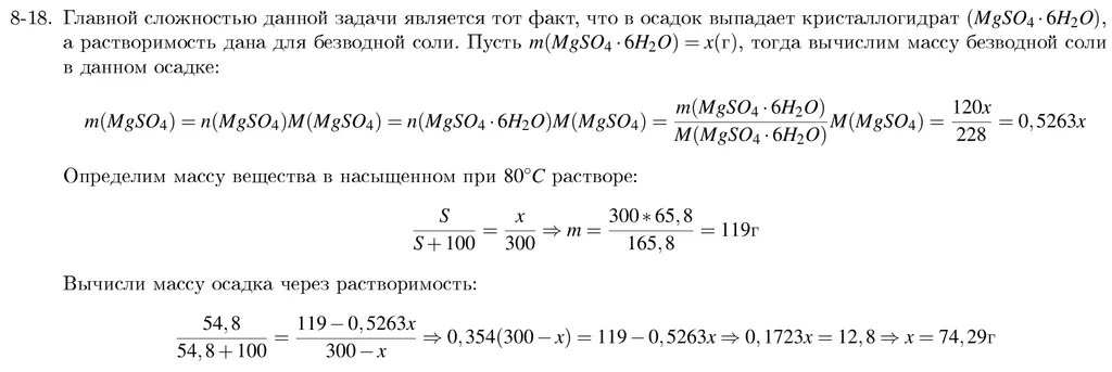
Решение первой порции задач по [1], выявило ошибки в задачах 8-6, 8-8, 8-9, 8-18 и 8-19, 8-24.

Плотность — это отношение массы к объёму, плотность раствора — отношение массы раствора к объёму раствора. Объём раствора составляет 1мл, массу раствора необходимо найти:

8-8. Растворимость показывает массу вещества, растворяющегося при заданной температуре в 100г воды с образованием насыщенного раствора. Следовательно масса раствора будет составлять (S+100), что позволяет вычислить массовую долю вещества в растворе:

8-9. Задача обратная предыдущей, поэтому:


Задачи 8-19, 8-20 пробуем решать ещё раз, решения прикрепляем в комментариях.
8-24. Для вычисления массовой доли необходимо знать массу растворённого вещества и массу раствора:
